发布单位:上海市精神卫生中心
发布日期:2016年8月12日
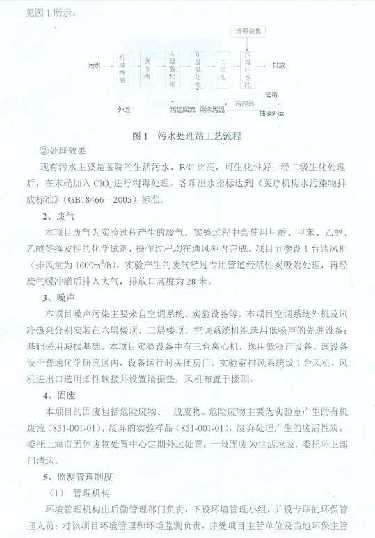
1、建设项目概要
(1)项目名称:上海市精神卫生中心精神疾病防治研究中心楼项目
(2)项目性质:新建
(3)建设地点:闵行区沪闵路3210号上海市精神卫生分中心院区内南面。
(4)建设内容及规模:拆除一幢技工库房,新建一幢6层精神疾病防治研究中心楼,用于开展重大精神疾病早期诊断、早期防治技术研究、新药新技术成果推广与培训。
(5)建设单位:上海市精神卫生中心
2、建设单位概要
(1)建设单位名称:上海市精神卫生中心
(2)建设单位地址:闵行区沪闵路3210号
(3)建设单位联系人: 王野
(4)建设单位联系方式:52219176 18017311339
3、征求公众意见的主要事项
为听取社会各界对本项目有关环境保护工作的意见和建议,特将本项目信息公示,征求公众宝贵的想法和建议。主要内容是对本项目建设的环境保护措施和环保管理意见或建议。
4、公众意见反馈方式
即日起,公众可向建设单位电话、信函等方式发表关于该建设项目环保措施的意见看法(不接受与环境无关的问题)。
5、信息发布有效期限
公众提出意见的时间为本信息发布后15个工作日内。
附件:上海市精神卫生中心精神疾病防治研究中心楼项目环保措施落实情况报告
/uploadfiles/2016/08/201608150859365936.pdf


