英文版
|
医院概况
医院介绍
领导班子
院务公开
新闻中心
医院新闻
公告
临床诊疗
特色诊疗中心
特色科室
技术服务
专家名医
科学研究
学科建设
学科平台
专家学者
学术期刊
伦理委员会
教学培训
学历教育
毕业后医学教育
心理治疗学院
公共精神卫生
政策与资源
心理热线
心理健康促进
就诊指南
预约流程
门诊就诊流程
急诊就诊流程
签约居民就诊流程
入院流程
相关服务
门诊诊室布局图
联系我们
医院概况
医院介绍
领导班子
院务公开
新闻中心
医院新闻
公告
临床诊疗
特色诊疗中心
特色科室
技术服务
专家名医
科学研究
学科建设
学科平台
专家学者
学术期刊
伦理委员会
教学培训
学历教育
毕业后医学教育
心理治疗学院
公共精神卫生
政策与资源
心理热线
心理健康促进
就诊指南
预约流程
门诊就诊流程
急诊就诊流程
签约居民就诊流程
入院流程
相关服务
门诊诊室布局图
联系我们
英文版
新闻中心
医院新闻
公告
新闻中心
医院新闻
公告
公告
当前位置:
首页
新闻中心
公告
正文
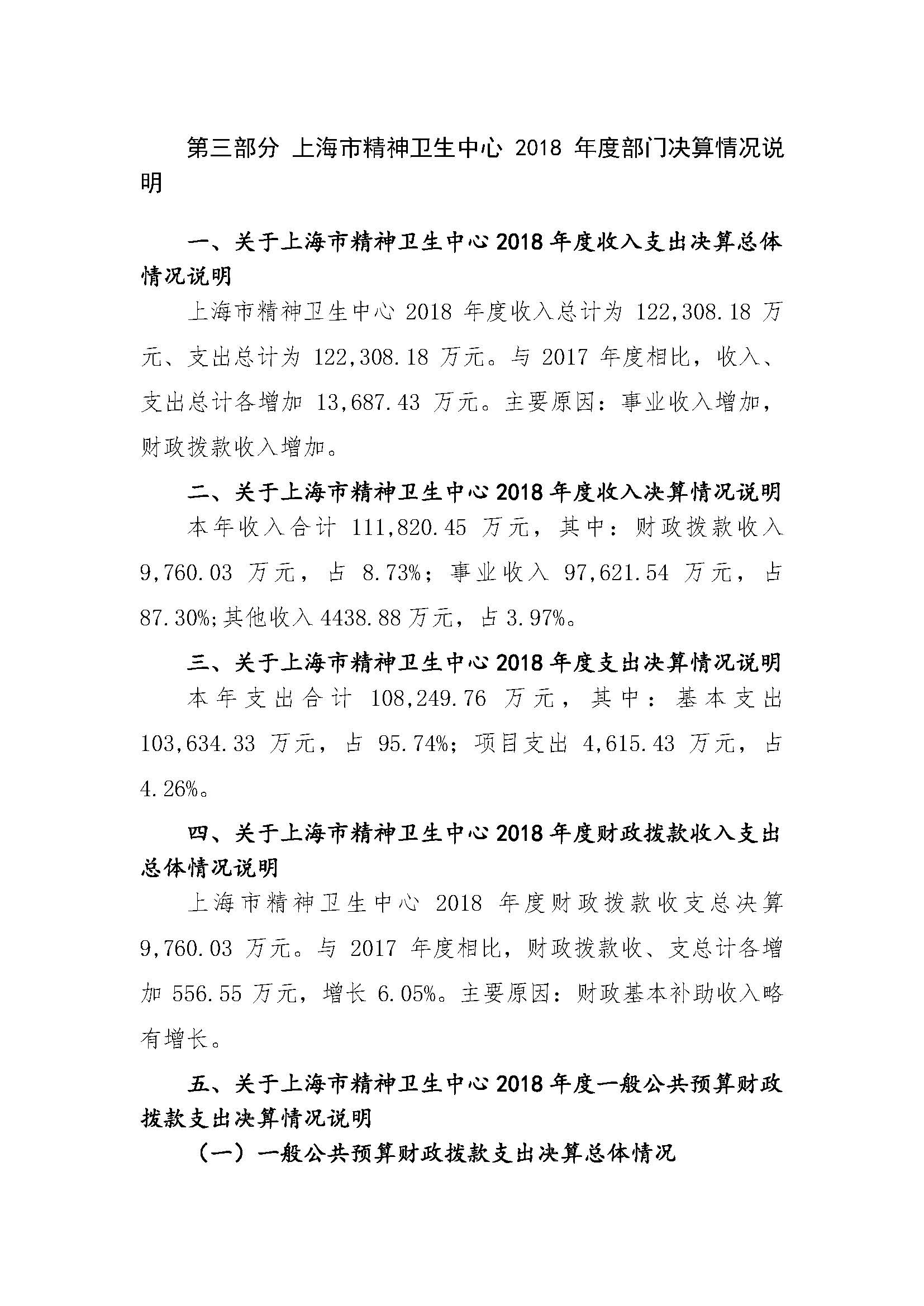
上海市精神卫生中心2018年决算
发布时间:2019-09-04
浏览次数:
上一篇:
上海市心理卫生学会暨上海高校心理咨询协会2019年学术年会 (首轮通知)
下一篇:
上海市心理卫生学会暨上海高校心理咨询协会2019年学术年会 征 文 通 知