由上海市中西医结合学会主办,上海市中西医结合学会精神疾病专委会、国家精神疾病医学中心/上海市精神卫生中心承办的 2023 “结合医学” 精神疾病学术年会拟于 2023 年 10 月 19 日在上海市精神卫生中心召开。本次会议旨在交流精神医学、心身医学中西医结合诊疗最新研究, 继承和发扬中西医结合诊疗的经典理论和名家经验,学科建设等方面,搭建一个高水平的中医、西医、中西医结合平台,推动“整合医学”事业的共同进步。会议具体事宜如下:
一、时间:2023 年 10 月 19 日 09:00-16:00 (08:30 签到)
二、地点:上海市精神卫生中心2 号楼5楼第一会议室(徐汇区宛平南路600 号)
三、本次会议免注册费
四、会议联系人:姚培芬 18017311062 赵远桥 15216697230
传真:陆老师 021-34773365
五、 注意事项:请于2023年10 月12 日前发送回执至niuzaifengliu@163.com
附件: 1. 2023 “结合医学”精神疾病学术年会议程
2. 2023 “结合医学”精神疾病学术年会参会回执
上海市中西医结合学会
2023 年 10 月 10 日
附件 1:
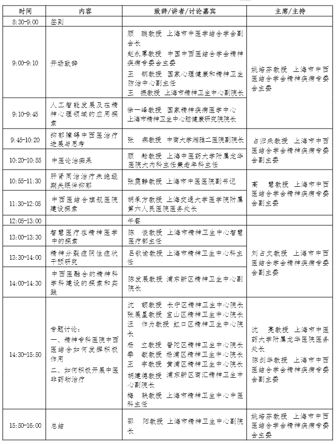
2023“结合医学”精神疾病学术年会议程

附件 2:
2023“结合医学”精神疾病学术年会
回 执
